来源:财经报道网
2026-04-30 20:47:13
(原标题:伽马数据/全球报告:市场增量超300亿元,美日遭遇挑战)
近日,伽马数据(CNG)发布了《2025全球移动游戏市场企业竞争力报告》。报告分析了全球移动游戏市场及主要海外地区的产品发展状况,系统评估了中国企业的全球化竞争力,并公布了”2025年全球移动游戏营收TOP100企业”相关数据。
报告研究显示海外市场整体呈现出以下特征:
2025年,全球移动游戏市场同比增长4.93%至6668.95亿元,增量超300亿元
2025年,中国自研移动游戏出海收入占海外市场比重扩大至38.55%,
中国自研产品出海收入占海外市场比重升至32.21%
2025年海外TOP200榜单新品占比仅6.0%,半数以上产品排名下降
2025年,海外流水TOP200移动游戏中,跨品类融合产品数量占比30%,流水占比45.1%
同时,报告也对美国、日本、韩国、欧洲、中东、拉美地区移动游戏市场展开了研究:
美国移动游戏市场增速约2%
日本市场规模遭遇连续3年下行挑战,2025年降幅超5%
韩国头部新品数量占比维持在18%以上
欧洲新品占比仅2%但长线产品表现不错
中东市场增速高于5%但出现显著下滑
拉美市场增长率仍超过9%
本篇文章仅采用《2025全球移动游戏市场企业竞争力报告》的部分数据。
全球移动游戏市场发展状况
全球移动游戏市场增量超过300亿元
2025年,全球移动游戏市场规模为人民币6668.95亿元,同比增长4.93%,市场增速已连续两年稳定近5%,整体增长趋缓。需要指出的是,全球移动游戏市场整体规模已处于较高水平,增量绝对规模超过300亿元,依旧可观。未来,市场的增长动力或将更多依赖于新兴市场的开拓,以及新技术、新体验所催生的增量空间。

数据来源:伽马数据(CNG)
海外市场头部移动游戏品类结构保持稳定
从TOP200移动游戏玩法类型分布来看,2025年,策略类(含SLG)产品依然表现突出,头部产品数量和流水占比居所有品类首位,单品变现效率突出。博彩类产品数量占比达12.50%,但流水占比为9.48%,低于其数量权重,变现效率相对偏低,且该品类受各地区监管政策影响较大,中国游戏企业布局也较少。消除类产品流水占比17.27%,显著高于数量占比(11.00%),头部产品吸金能力较强。此外,休闲类、卡牌类、MMORPG等产品也占据一定份额。

数据来源:伽马数据(CNG)
头部榜单高度固化 新品突围难度加大
2020—2025年,在海外市场流水TOP200移动游戏中,新品占比长期处于5%左右的低位区间,2025年小幅回升至6.0%。六年间,头部榜单始终由老牌产品占据主导,海外移动游戏市场格局呈现高度固化态势,新品突围难度持续加大。出海企业依托新品快速打入市场头部的路径愈发受限,核心课题已逐步转向如何持续提升长线运营能力,以有效延长成熟产品的生命周期。同时,市场固化并非意味着新品全无机会,精准把握市场定位,凭借差异化产品力打开缺口,仍有望实现突破。

数据来源:伽马数据(CNG)
半数以上产品排名下降 存量竞争激烈
2025年,海外市场流水TOP200移动游戏中,排名同比下降及大幅下降的产品数量合计占比已超过半数,市场竞争压力显著加剧。成熟产品长线运营边际效应逐步递减,用户对内容迭代的新鲜感阈值持续攀升,单纯依靠活动更新与版本维护来维系用户的效果已明显减弱,精细化运营所能构筑的差异化优势也难以持续。与此同时,玩家偏好快速迭代,细分品类竞争加剧,市场分流效应不断增强。在此背景下,头部产品若未能及时适配市场变化,推进玩法创新或品类融合,便更容易陷入排名持续下滑的困境。

数据来源:伽马数据(CNG)
* 注:大幅增长指,当年排名较上年提升20名及以上;增长指,当年排名较上年提升6~19名;稳定指,当年排名较上年变化-5~5名;下降指,当年排名较上年降低6~19名;大幅下降指,当年排名较上年降低20名及以上。
全球移动游戏市场地区发展状况
美国:产品结构高度固化且增速显著放缓
2025年,美国移动游戏市场规模达人民币1549.1亿元,同比增长2.2%,增速较前两年显著放缓。头部产品生命周期普遍超7年,存量产品持续占据收入优势,导致新游获客与留存成本高企,制约市场上行空间。美国市场博彩、策略、消除、休闲等品类已高度成熟,且用户黏性极强,合计占据TOP200手游流水超六成,玩法同质化问题突出,产品结构固化明显。轻度休闲赛道虽维持一定增长韧性,但竞争已趋于饱和,缺乏现象级新品驱动,市场增量主要依赖老牌产品存量深挖,整体增速难以实现突破。



数据来源:伽马数据(CNG)
日本:市场规模遭遇连续3年下行挑战
2025年,日本移动游戏市场持续收缩,市场规模同比下降5.1%至人民币681.4亿元,连续3年下行。从TOP200移动游戏的品类分布来看,日本市场玩法偏好呈现出鲜明的本土特征,卡牌类产品占比显著高于其他地区。市场头部产品中不乏运营超十年的长青产品,反映出日本玩家对成熟IP的高度忠诚;与此同时,优质新游也存在突围空间,充分体现日本玩家对产品风格与内容质量的看重与投入。正是这种高黏性的用户基础,在一定程度上对冲了日元贬值的影响,使市场在整体收缩中仍保有一定韧性。



数据来源:伽马数据(CNG)
韩国:新品快速迭代且占比维持在18%以上
2025年,韩国移动游戏市场规模约人民币311.8亿元,同比上升6.6%;以本币韩元计价则增幅达11.0%,作为成熟市场仍展现出可观的发展势头。从产品结构来看,韩国流水TOP200移动游戏的平均生命周期显著短于海外市场整体水平,新品占比常年保持在20%左右,迭代节奏较快。与此同时,《七骑士:Re:Birth》《洛奇手游》等本土头部IP的重制开发也成为重要增长动力。总体来看,韩国移动游戏市场规模稳步扩张,内部结构持续优化,增长动力日趋多元,竞争激烈,兼具深度与开放性。



数据来源:伽马数据(CNG)
欧洲:新品突围难 市场增量由长线产品支撑
2025年,欧洲整体移动游戏市场规模达人民币761亿元,同比增长9.8%,以欧元计价增速为4.8%,整体延续增长态势。但主要增量由长线运营产品支撑,新品供给相对有限。欧洲用户偏好消除、策略、博彩、休闲等品类,消除类与休闲类游戏内容更新难度较小,能迅速匹配用户需求,博彩产品甚至不需要依赖游戏内容层面的更新,而SLG用户对于内容的消耗速度较慢,用户品类偏好特点决定了新品难突围。



数据来源:伽马数据(CNG)
中东:高市场增长率难以持续维系
2025年,中东移动游戏市场规模为人民币169.9亿元,同比上升5.8%,但增速明显放缓。从头部品类结构来看,策略类(含SLG)占据绝对主导地位,数量占比超过两成,流水贡献接近三成。与其他海外市场存在明显差异的是,棋牌类游戏紧随策略类成为当地第二大热门品类,同时射击类产品也保持着良好的流水表现。需要注意的是,地缘政治因素或将对中东区域经济发展和用户对游戏的消费意愿产生一定影响。


数据来源:伽马数据(CNG)
拉美:竞技玩法引领流水高速增长格局
2025年,拉美移动游戏市场延续高增速态势,规模同比增长9.6%至人民币272亿元,作为重要的新兴市场已连续多年实现较快增长,用户规模的持续扩张为市场增长提供了坚实基础,拉美仍是全球移动游戏增量空间最显著的地区之一。从TOP200手游的品类结构来看,拉美市场玩法分布相对多元,策略、消除、休闲等品类共同构成数量主体;而在流水层面,射击类及竞技向玩法表现尤为突出,体现出当地玩家对高互动性、强竞技属性产品的鲜明偏好。


数据来源:伽马数据(CNG)
全球移动市场中国竞争力状况
内需与出海共同强化全球化竞争优势
随着全球化成为中国游戏企业的核心战略方向,中国移动游戏在全球市场中的竞争力持续强化。一方面,内需市场稳固扩大,中国移动游戏收入占据全球市场比例,从2021年的34.04%升至2025年的38.55%,整体呈上行态势。

数据来源:伽马数据(CNG)
同时,中国自研移动游戏出海收入占海外市场比重从2021年的23.76%提升至2025年的32.21%,五年间保持增长。两组核心指标同步走强,反映出中国游戏企业在全球化布局上已形成较为稳固的竞争优势。

数据来源:伽马数据(CNG)
移动游戏出海由数量扩张转向质量深耕
在中国产品海外收入整体上升的同时,中国游戏企业出海策略也在变化。2025年,海外市场流水TOP100移动新游戏中,中国产品数量从2024年的40款下降至30款,流水占比由42.7%回落至37.3%,流水占比降幅明显小于数量占比降幅,单品平均流水贡献相对提升。在全球手游市场增速趋缓、用户获取成本持续攀升的背景下,头部企业普遍收缩新游投入,将更多资源集中转向成熟产品的长线运营与高品质新品的打磨积累,减少了对短周期爆量产品的依赖。


数据来源:伽马数据(CNG)
全球化发行能力持续强化
全球发行越来越成为头部产品主流选择,而在全球发行产品的研发商地区分布中,中国厂商以37.93%的占比居首,显著领先于韩国(13.79%)、新加坡(10.34%)及日本(8.62%)等其他主要海外市场。一方面,中国优势品类(如SLG等)核心玩法更易实现跨区域适配和规模化运营,另一方面,中国出海游戏企业经过长期实践,在不同市场洞察、本土化团队建设、多市场协同发行等方面积累了较为成熟的能力体系。

数据来源:伽马数据(CNG)
精品化战略拉高IP产品长线价值
近年来,海外头部移动游戏市场对IP资源的依赖程度持续加深,而变现反馈却普遍不及预期。2023—2025年,海外市场流水TOP100移动新游中,IP产品数量占比从32%持续攀升至38%,流水占比却从51.9%大幅下滑至42.8%。"一波流"成为制约IP产品兑现潜在流水的重要因素。

数据来源:伽马数据(CNG)
值得肯定的是,中国游戏企业在精品化战略驱动下,坚持对IP产品进行价值深挖与玩法创新,推动IP产品长线价值延伸,因此在全球市场中显示出更具韧性的竞争优势,多款中国研发的IP产品持续在全球取得较好成绩。

全球移动游戏企业竞争力现状
2025年全球移动游戏营收TOP100企业(部分)

世纪华通竞争力分析
移动游戏营收位列全球TOP3 长线运营与新品迭代协同发力
世纪华通2025年度财报显示,公司全年合并营业收入378.98亿元,同比增长约67.55%,连续12个季度收入实现同比增长。凭借研、发、运三位一体的综合能力优势,世纪华通在国内市场与出海赛道协同发力,全球移动游戏收入进一步增长,进入2025年全球移动游戏产品营收TOP100企业榜单前三。业绩的持续突破,主要得益于长青产品的稳定贡献,以及新品矩阵的不断扩容。海外市场方面,现象级爆款《Whiteout Survival》在上线三年后流水再创新高,显示出“SLG+”产品的长线运营潜力,也让Century Games积累了一套成熟的方法论。2025年,新品《Kingshot》延续轻度玩法破圈获客、重度内核长线变现的核心逻辑,并切入王国建造题材,上线后快速增长。SLG赛道之外,世纪华通持续发力休闲品类,《Family Farm》系列运营超过14年稳定预期,二合玩法产品《Tasty Travels:Merge Game》和新品《Truck Star》表现亮眼。国内市场方面,公司旗下相关主体同样表现稳健。点点互动持续深耕SLG品类,《无尽冬日》收入保持快速增长,新品《奔奔王国》成绩可观。盛趣游戏则围绕经典IP推行"唤醒"策略,《传奇新百区—盟重神兵》《龙之谷世界》等IP手游新品相继落地。展望未来,随着世纪华通双赛道多品类布局持续完善,在经典产品长线运营与数据导向的新品有序迭代之下,其全球移动游戏竞争力有望进一步夯实。


AI战略构建全链条赋能生态 推动技术转化为效率和增长引擎
2025年,世纪华通在前瞻性系统化布局的基础上,进一步推动AI技术深度渗透。战略层面,成立AI发展与管理委员会,从内外部多维度全面提速AI落地进程,以赋能研发生成、客户服务、日常办公及生态合作等全链条业务提效,并依托技术创新探索全新应用场景与服务模式。2025年3月,全新子品牌"数龙AI"启动,世纪华通在“AI+IDC”领域的布局进一步强化,构建起“基础层—模型层—应用层”协同赋能的生态体系。基础设施层面,世纪华通2020年起布局算力领域,为公司AI业务及对外算力合作提供了坚实的硬件底座。业务实践层面,世纪华通将AI技术广泛应用于研发生产、质量检测、宣传运营、智能客服等领域。在平台化层面,世纪华通2025年10月上线了统一AI技术平台"AInsight"一期,整合AI应用推荐、需求提交、镜像仓库、制度答疑等核心功能,为全体员工提供一站式AI支持服务。2026年1月,盛趣游戏技术中心自研AI工具平台内部上线,深度整合多个主流AI大模型的底层能力,并结合游戏研发场景完成专项调优,集成七大核心功能。生态层面,世纪华通发起“数龙杯”全球AI大赛,搭建高质量行业交流平台,精准挖掘人才,不断为自身AI发展注入协同动能。总体来说,世纪华通通过夯实算力基础设施、深化AI技术应用、打造AI品牌生态,全面拥抱AI技术。在AI立体化布局下,技术优势逐步转化效率和增长引擎,为其全球市场竞争奠定差异化基础。


三七互娱竞争力分析
多元化产品矩阵提供营收支撑 研发创新强化核心竞争力
三七互娱坚持“精品化、多元化、全球化”战略定位,强化竞争优势,在2025年全球移动游戏产品营收TOP100企业中进入前20名。2025年年度报告显示,三七互娱全年实现营业收入159.66亿元,全球发行的移动游戏最高月流水约22亿元,全球最高月活跃用户超过1.3亿。三七互娱持续深化小游戏与轻量化产品赛道战略布局,并在重点聚焦优势品类的基础上,进一步有序推进海外休闲类产品的探索。2025年,三七互娱实现境外营业收入53.81亿元,占总营收的33.70%。三七互娱立足全球市场,着力打造丰富产品矩阵。在MMORPG赛道,聚焦产品品质提升、IP影响力强化及发行策略创新,在SLG赛道,坚持以大题材切入、玩法深度创新为核心,在休闲游戏赛道,持续推进基础玩法体验之上的题材与叙事创新。同时,三七互娱通过加码投入自研品牌和投资赋能优质研发商,积累了丰富的产品储备,随着新品陆续上线,全球竞争力有望进一步释放。


数据来源:三七互娱2025年年度报告部分产品展示
AI能力体系进一步升级 全球化层面深化研发、发行、运营技术优势
三七互娱高度重视AI技术,已构建起以AI能力底座为核心、涵盖智能化产品层与业务应用层的完整AI架构,形成覆盖游戏研运全链路的AI赋能体系。三七互娱自主研发的游戏领域行业大模型“小七”成为广东省首批通过国家网信办生成式人工智能服务备案的游戏垂类大模型之一,在算法安全、数据合规、内容治理等核心能力上达到国家级标准。以“小七大模型”为核心、叠加主流外部大模型集群,三七互娱持续推进AI能力体系升级迭代。在业务应用层面,AI已深度嵌入游戏研运全链路,在发行与运营环节以及职能管理方面均实现多维度提质增效。三七互娱还通过设立“AI效率委员会”、开展多种活动,加强AI人才培养,推进AI渗透率持续提升,各业务管线优化升级。
此外,三七互娱积极推进AI驱动的游戏创新与多元化价值探索。利用AI辅助完成设计、测试等,优化产品立项与版本运营更新效率,围绕智能NPC系统与AI游戏家园等玩法方向开展探索,深入研究AIGC在剧情、美术、程序、音乐等环节的辅助支持作用,持续积累面向未来AI游戏产品的技术储备。多元价值层面,公司作为首批广州“城市合伙人”打造“葱妹智能助手”,推出“灵察察”品牌内容洞察与知识产权保护平台,并与南方医科大学珠江医院共同探索阿尔兹海默症认知训练的游戏化应用研究,在技术验证与能力沉淀的基础上,持续构建未来AI游戏商业化产品落地的能力基础。上述AI布局的纵深推进,使三七互娱得以在研发提速、运营提效、内容创新三个维度同步蓄力,进一步巩固其在全球移动游戏市场的长线竞争力。

恺英网络竞争力分析
以“传奇”IP为核心构筑研发、发行、平台生态
恺英网络坚守“聚焦游戏主业”核心战略,以研发、发行、投资+IP、用户平台四大核心业务为支撑,着力提升多维度立体化研发体系、长周期精品运营能力、精准的产品引入机制以及强大的IP获取与商业化能力等,全方位提升核心竞争力。2025年恺英网络营业收入达到53.25亿元,在2025年全球移动游戏产品营收TOP100企业中进入前50名,净利润同比增长16.9%,约19亿元,且未来业绩持续向好。恺英网络长期深耕“传奇”IP,《蓝月传奇》《原始传奇》等产品保持长线稳健运营。恺英网络长期深耕“传奇”IP,《蓝月传奇》《原始传奇》等产品保持长线稳健运营。2025年,恺英网络子公司闲趣互娱进一步获得独家授权,“基于传奇、传世游戏及游戏要素独家开发、运营、推广专注于传奇、传世游戏社区的盒子产品”,授权范畴涵盖游戏聚合、电竞赛事、直播、论坛、道具交易及短视频等内容板块。有别于于以往的单一游戏运营许可,此次授权是对“传奇”IP生态内容的系统性整合,使恺英网络得以在既有产品矩阵之外,建设一个聚焦传奇用户需求的垂直社区,并通过流量共享、内容共创、生态共建等形式进一步挖掘“传奇”IP生态价值。伽马数据研究显示,“传奇”IP已累计创造价值3700亿元以上,未来三年潜在价值超过1000亿元。目前。“996传奇盒子”日活用户已接近50万,带动平台业务规模快速扩张。未来,传奇盒子平台计划引入更多经典IP,迭代优化产品功能与服务体验,加速自有渠道生态建设,打造“多经典IP生态平台”,有望形成第二增长曲线。

数据来源:伽马数据(CNG)

推进多元化产品矩阵建设 海外营收进一步增长
恺英网络依托多年游戏研发发行经验,持续推进“IP品类+创新品类”战略,致力于搭建多元化产品矩阵。目前,恺英网络产品布局主要分为复古情怀类与创新精品类两大方向。复古情怀类经典产品持续贡献稳定流水,已形成竞争壁垒,创新精品类则持续拓展品类边界,覆盖SLG、卡牌、动作对战、开放世界、塔防、VR等多个细分赛道。同时,恺英网络通过引入全球顶级IP、自主孵化优质原创IP等,建立起丰富的IP储备,并将其转化为游戏产品的研发素材与市场竞争力,为复古情怀类的经典复刻与创新精品类的差异化突破提供核心支撑。
近年来,恺英网络加码出海业务,逐渐成为拉动业绩增长的新引擎。2025年,恺英网络多款产品在韩国、欧美、港澳台等市场表现亮眼,《怪物联萌》《MU Immortal》《열혈강호:귀환》(中国大陆名称:《全民江湖》)等游戏上线首日即登顶当地应用商店免费榜前列。业绩报告显示,恺英网络2025年度境外收入达4.42亿元,营收占比进一步上升至8.29%。此外,恺英网络孵化的创新企业极逸AI专注于游戏垂直领域大模型SOON,作为全球首个跑通商业模式的游戏行业专精模型,打造出了具备专业级交付能力的生产工具,有望进一步拓宽恺英网络在全球移动游戏产业链中的价值边界。

数据来源:恺英网络财报及公告,伽马数据(CNG)整理

灵犀互娱竞争力分析
深耕三国题材长线生命价值 围绕“三国”打造多产品联动生态
灵犀互娱致力于研发和发行面向全球的精品游戏,国内海外双主市场并行,打造多元产品矩阵,进入2025年全球移动游戏产品营收TOP100企业榜单前50名。灵犀互娱旗下旗舰产品《三国志·战略版》(以下简称“三战”)是国内SLG品类的长青代表,全球累计玩家数量超过1亿。自2019年9月上线以来,长期稳居iOS畅销总榜前列,2025年六周年庆期间重回iOS畅销榜前三,在随后四个月内,更连续四次闯入iOS畅销榜Top4,再度验证了产品的长线生命力。灵犀互娱以“三国志”IP为核心战略资产,依托《三战》积累出海经验,形成了玩法创新和文化渗透为核心的本地化运营路径。在运营期间《三战》还连续多年在游戏外推出诸如《问曹》纪录片等优质内容,不断拓展三国文化的表达边界。2025年,《三战》持续在中国港澳台、日本、韩国等地区市场iOS畅销榜保持稳定排名,成为中国SLG产品在亚洲市场长线运营的代表案例之一。在《三战》之外,灵犀互娱进一步纵深开发三国题材产品矩阵,拥有《三国志幻想大陆》、《三国志·战棋版》等经典策略游戏。2025年,三国卡牌续作《三国志幻想大陆2:枭之歌》上线,延续三国题材的内容积累,以差异化玩法创新尝试触达更广泛的卡牌用户群体。围绕三国题材形成的多产品联动生态,使单一IP的市场价值得到梯次释放,未来全球影响力也有望进一步提升。


拓展多元品类版图 技术生态构筑研发能力升级底座
在三国题材主线之外,灵犀互娱持续推进多元品类布局,还拥有《如鸢》《风之大陆》《森之国度》《仙境传说:重生》《大航海时代:传说》等新兴产品与长青产品。新品管线方面,灵犀互娱截至2025年已有6款在研产品获得版号,品类覆盖策略、动作、冒险及女性向等方向,构成中长期产品梯队,为后续上线节奏有序接力提供储备支撑。
在持续夯实产品基本盘的同时,灵犀互娱背靠阿里巴巴,深度嵌入集团技术生态。特别是在人工智能等前沿技术领域,依托全球云基础设施、大语言模型等系统化AI布局,以及阿里大文娱的AI研发基础设施,推进AI技术工具在游戏产品研运全流程应用,显著提升产品研发效率与内容迭代速度,为灵犀互娱在全球移动游戏市场巩固竞争力提供了坚实支撑。


景秀游戏竞争力分析
全链路研运闭环构建核心壁垒 三年复合增长率超110%筑牢底盘
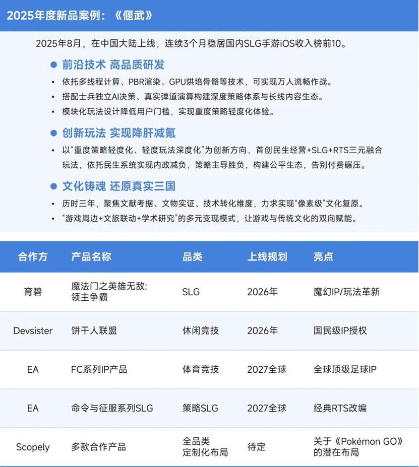
中国儒意旗下核心游戏业务品牌景秀游戏,以清晰的战略路径、全链条的研运闭环与全球化的生态视野持续打造增长动能,实现了业绩的跨越式增长,进入2025年全球移动游戏产品营收TOP100企业之列。自布局游戏业务以来,景秀游戏遵循“筑基—突破—提质”的阶梯式发展路径,在市场增速整体放缓的大环境下实现三年复合增长率110+%,增速水平处于行业前列。景秀游戏以“精品化、全链路、长周期”为核心,构建了覆盖研发、发行、运营、生态合作的全链路研运闭环,形成差异化的行业竞争优势,底层核心能力持续支撑业绩增长。在研运体系建设上,景秀游戏以自有品牌为核心,搭建“自研自发+联合开发+精品代理”三位一体的全链路布局,形成了覆盖产品全生命周期的运营能力。景秀游戏通过投资并购在核心赛道深耕与拓展全品类布局双向发力,2024年收购有爱互娱补齐SLG自研能力,2025年战略投资永航科技拓展创新品类研发实力。景秀游戏产品落地能力成熟,2024-2025年累计上线6款产品并实现长线稳定运营,形成了可持续的业绩贡献体系,验证了全链路研运模式的可复制性。全球生态合作层面,景秀游戏凭借集团资源与自身运营实力,与育碧、EA、腾讯、Devsister、Scopely等全球头部游戏厂商达成深度战略合作,合作维度覆盖内容共创、IP联合开发、全球发行联动等。技术研发层面,景秀游戏始终坚持技术创新驱动内容升级,落地AI非物理动捕、程序化内容生成等核心技术,有效提升研发效率、缩短产品开发周期,为精品化产出提供技术支撑。


全品类储备与全球化布局双轮驱动 支撑中长期增长空间
景秀游戏已构建起“成熟产品筑牢基本盘、新品储备锁定增长、全球化布局打开空间、蓝海赛道拓宽边界”的全方位增长体系,中长期成长路径较为清晰。从产品布局来看,景秀游戏已形成“长线成熟产品+重磅IP新品”的双轮驱动格局,长线产品经典SLG《红警OL》上线多年仍表现稳定,累计流水已突破60亿元,持续筑牢业绩基本盘,新品增量则依托多款全球头部IP产品储备,管线规划清晰、品类覆盖全面,未来3-5年增长具备较强可见性。全球化方面,景秀游戏稳步推进“深耕优势区域、拓展全球市场”的出海战略,在北美市场通过与Scopely的合作切入发行与运营,日韩、东南亚及港澳台地区等优势区域则以自建本地化体系为主。同时,目前景秀游戏已与育碧、EA、NBA等合作方推进IP产品的全球同步发行,逐步实现品牌出海升级;并与全球手游并购巨头Scopely达成合作,而Scopely手握《Pokémon GO》《Monopoly GO!》两大游戏产品,再加上腾讯的社交体系加持,值得用户与行业期待。在赛道拓展上,景秀游戏通过战略投资与联合开发,积极布局女性向、互动影游、音舞社交、开放世界等具备高增长潜力的蓝海赛道,降低对单一品类的依赖,进一步拓宽长期增长空间。未来,随着全球化发行体系建设与全品类赛道深度布局持续完善、顶级IP储备产品陆续落地,景秀游戏的增长潜力有望进一步释放。

祖龙娱乐竞争力分析
全球业务布局多个细分领域 女性向赛道持续积累优势
祖龙娱乐以"精品化、多品类、研运一体、全球化"为核心战略,聚焦优势赛道,加强差异化布局,2025年游戏业务收入13.04亿元,成功进入2025年全球移动游戏产品营收TOP100企业之列。截至2025年12月31日,祖龙娱乐共推出了24款精品手游,在超过170个地区市场发行了可支持14种语言的多个地区版本,产品矩阵涵盖MMORPG、女性向、策略卡牌、放置RPG和SLG等多种品类。在女性向这一核心优势赛道,旗舰产品《以闪亮之名》自2023年3月中国大陆上线以来,陆续登陆全球多个地区市场并取得亮眼成绩。《以闪亮之名》坚持以女性玩家视角为核心,并通过不断引入新技术、拓展新玩法、升级新体验,让玩家长期体验陪伴感与新鲜感,展现出“长青长新”的卓越运营能力。值得关注的是,祖龙娱乐以游戏为载体,也在文化出海方面作出了积极探索,在丰富自身内容生态的同时,持续拓宽女性向IP的破圈路径。此外,祖龙娱乐还对组织架构进行调整,将打造《以闪亮之名》的VVANNA工作室升级为独立事业部,女性向赛道的产能保障体系进一步强化。年报显示,祖龙娱乐产品储备中包含一款使用虚幻引擎5制作的女性向游戏《项目K》,致力于通过先进的3D视觉技术打造充满幻想的游戏体验。凭借对女性玩家在游戏内容等方面体验偏好的深度理解,这款全平台女性向大作有望成为新的增长引擎,进一步巩固祖龙娱乐在全球女性向游戏赛道的领先地位。

精品研发+IP构建产品优势 精品储备强化未来业绩增长空间
在稳固女性向赛道优势的同时,祖龙娱乐坚持以技术创新为核心引擎,为精品游戏的研发与长线运营提供基础能力保障。这一技术积累正加速转化为头部IP产品的市场竞争力与用户认可度。祖龙娱乐2025年的另一主要业绩来源,是虚幻引擎4打造、基于《龙族》系列小说及动画改编的策略卡牌手游《龙族:卡塞尔之门》,2024年9月上线以来保持高频内容更新,2025年内累计完成约40个版本迭代,通过多元玩法和跨界联动提升用户活跃度,并陆续进入各大主流海外市场,截至2025年年报发布日,全球累计注册用户已超过1000万人,展现出强大的IP影响力和全球化发行潜力。此外,祖龙娱乐拥有丰富的产品储备,计划于2026至2028年间推出6款新游戏,品类覆盖策略卡牌、女性向、动作射击、SLG、放置RPG等。其中,项目G是一款基于《诡秘之主》小说和动画改编、以西方奇幻题材为背景的策略卡牌游戏,自公布以来便备受市场关注。原著《诡秘之主》作为现象级网络文学作品,拥有广泛的全球粉丝基础,且涵盖克苏鲁神话、蒸汽朋克、维多利亚时代风情等多种元素,为游戏化改编提供了较为丰厚的世界观基础。祖龙娱乐依托其在技术上的前沿探索经验,以及多年来在RPG品类的深耕积累,进行兼具沉浸感与创新玩法的精品化开发,未来将有望在策略卡牌与RPG融合方向上开辟新的增长空间。

青瓷游戏竞争力分析
精品长线运营夯实基本盘 盈利能力逆势提升
2025年,青瓷游戏坚持“精品化、全球化、长线化”的核心战略,不断夯实长青产品基本盘,推进全球化发行纵深布局,提升研发效率与产品确定性,并拓展多平台发行能力,成功进入2025年全球移动游戏产品营收TOP100企业。受市场大环境影响,以及核心产品生命周期自然回落与新品上线节奏阶段性波动,青瓷游戏2025年总收入有所下滑,降至4.56亿元,但录得盈利1.23亿元,较去年同期上升162%。营收回落而盈利能力逆势提升,主要得益于高效的管理运营及成本控制。2025年,AI技术深度融入策划、测试、美术、程序等环节,从工具化应用到流程化嵌入,成为青瓷游戏的核心生产力。同时,青瓷游戏在原创IP培育、长线运营深耕、游戏出海拓展等方面也取得了一定成果。自研旗舰产品《最强蜗牛》上线以来保持稳健增长,截至2025年末累计流水达39.22亿元、累计注册玩家2974万人,全年境内外贡献收入约2.74亿元。青瓷游戏持续深挖存量产品长线运营潜力,通过版本内容创新、活动节奏优化及精细化数据运营,不断增强用户付费意愿与产品黏性。全球化布局方面,青瓷游戏稳步推进旗下产品出海,巩固并扩大在全球重点市场的份额与影响力,2025年境外收入占比达43.2%。此外,在稳固移动端优势的基础上,青瓷游戏积极探索Steam等PC平台的发行路径,有效提升IP整体热度,拉动手游版本数据,也积累了跨平台运营与社区建设经验。2025年6月,青瓷游戏全球累计注册玩家突破1亿,充分印证了其持续打造高品质、个性化产品策略的有效性,也进一步提升了其在全球游戏领域的影响力。

自研层面持续提升创新与技术能力 重磅IP合作有望拓宽全球用户
在稳步推进全球化布局、多平台发行与长线化运营的同时,青瓷游戏聚焦自研管线能力突破,并持续巩固覆盖全球的发行与运营体系,为下一轮增长积蓄动能。
自研管线方面,战略级自研大作《项目E》研发进程顺利,核心团队规模近150人,已开启多轮面向核心玩家的测试,融合地图探索、背包管理、资源收集等创新玩法,计划2026年进行更大范围测试、2027年在中国内地、港澳台地区、日韩、东南亚及欧美等全球主要市场陆续上线,定位公司下一代全球旗舰产品。在技术侧,青瓷游戏全面深化AI技术在游戏研发、运营及管理全流程的应用,通过系统化部署实现效率提升、创意激发与决策优化,并着力构建集成化智能数据分析平台与智能知识库,为精品化产出提供持续支撑。
另一方面,青瓷游戏2025年11月与华特迪士尼(中国)达成战略合作,获得开发及发行《迪士尼:书境传奇》的授权。该游戏集合卡牌战斗与放置经营等元素,汇聚《冰雪奇缘》《加勒比海盗》《玩具总动员》等经典角色,这标志着青瓷游戏发行实力受到国际认可,也为其打开了全球泛用户市场。《迪士尼:书境传奇》预计2026年起陆续在中国内地、港澳台地区、新加坡、马来西亚、泰国及韩国发行,《魔卡少女樱:回忆钥匙》日本版本及《最强蜗牛》韩国版本也将在2026年上线,青瓷游戏还有多款产品储备将在未来三年内推出。
随着《迪士尼:书境传奇》《项目E》等重磅产品陆续落地,叠加AI效能持续释放,青瓷游戏有望在2026年至2027年迎来新一轮增长周期,全球市场竞争力将迈上新的台阶。

全球移动游戏市场发展洞察
头部成熟产品长线价值愈发凸显
2025年,海外移动游戏增量TOP100中,成熟产品流水占比达54.8%,高于新产品的45.2%;但从入榜数量上,成熟产品仅占45%,新产品则以55%占据多数。这表明,成熟产品单品变现效率显著优于新品,长线运营价值进一步凸显。这一格局与头部榜单高度固化的整体趋势相互印证,反映出全球移动游戏市场增量空间正在加速向头部成熟产品集中。主要原因在于,成熟产品凭借稳定的用户基础、持续迭代的内容生态与深度付费转化能力,已建立起先发优势,使得新品突围概率减小。

数据来源:伽马数据(CNG)
跨品类融合能力成为竞争新门槛
2025年,海外流水TOP200移动游戏中,跨品类融合产品数量占比从31.5%小幅回落至30%,流水占比则从42%升至45.1%,均在头部产品中占据一定份额。跨品类融合早已成为重要趋势,而融合的方向和深度显得愈发重要。从融合品类来看,2025年品类融合产品流水增长主要来源于策略类(含SLG)与合成类,而消除类、卡牌类等较早推行融合策略的品类,融合产品流水占比反而出现下滑。在品类融合自身生命周期中,把握市场需求,深度重构玩法逻辑,提升产品质量,才是维系竞争力的关键。


数据来源:伽马数据(CNG)
社媒矩阵建设挖掘社区生态价值
社区生态建设已成为头部游戏产品维系用户社群、放大品牌声量的重要路径。从账号布局来看,矩阵账号在触达精准用户、提升内容互动质量方面具有明显优势,副号所承载的区域化、垂类化内容,往往比主账号的泛化内容更易激发用户共鸣。然而,目前海外头部游戏中建立矩阵体系的产品仍不足两成,存在较大提升空间。从内容传播的具体方向来看,文化热梗文化热梗天然契合平台传播机制,具备低成本、高扩散的传播优势,是游戏企业可深度布局的方向。通过有意识地引导文化热梗内容的规模化产出,并借助区域副账号实现精细化社群运营,有望在提升用户粘性的同时,以更低的边际营销成本实现品牌的持续渗透。

数据来源:伽马数据(CNG)

中国自研产品有望拓展轻度游戏领域
2025年,海外流水TOP200移动游戏中,轻度休闲、消除、合成类游戏数量占比从2024年的5%提升至7%,轻度玩法在头部市场持续走强,具备可观增长潜力。从研发商地区分布来看,美国、土耳其等海外地区的游戏企业目前在上述品类头部占有更多席位,中国大陆地区位列第三,仍有较大提升空间。值得注意的是,中国游戏企业在这一赛道已有一定研发积累与商业化经验。值得注意的是,2025年中国流水TOP100 IAA小程序游戏中,轻度休闲、消除、合成类游戏数量占比高达59%,可见国内轻度玩法领域规模化变现路径已相当成熟。随着海外轻度玩法市场需求持续释放,中国游戏企业在国内积累的经验加速迁移,在该赛道的竞争力与增长潜力值得重点关注。


数据来源:伽马数据(CNG)
最后,报告也根据以上研究总结出了六大产业发展建议:
![]()
作为中国音像与数字出版协会游戏产业研究专家委员会的战略合作伙伴,数字IP应用工作委员会秘书处单位,伽马常年为游戏工委发布的《中国游戏产业报告》提供支持和帮助,专业性和权威性得到业界公认。其数据历年在中国游戏产业年会、ChinaJoy高峰论坛上发布。
伽马数据多年来协助地方政府出品各种报告。十余年来,协助出品《上海游戏出版产业报告》。
伽马数据与谷歌、腾讯等全球互联网巨头联合发布报告,同时,与Newzoo等全球研究机构战略合作,共同进行市场调研和分析。伽马数据的数据报告,在全球具有极大影响力。
伽马数据与中信证券、海通证券、长江证券、国泰君安等联合举办财经领域各种会议,其观点被大量引用于媒体、券商分析报告、游戏公司发布会,甚至游戏公司的上市招股书、说明书中。
伽马数据的报告和数据也多次被人民日报、新华社、中央电视台引用。发布报告时,众多媒体争相报道,传播极广。
财经报道网
2026-04-30
财经报道网
2026-04-30
财经报道网
2026-04-30
财经报道网
2026-04-30
财经报道网
2026-04-30
财经报道网
2026-04-30
证券之星资讯
2026-04-30
证券之星资讯
2026-04-30
证券之星资讯
2026-04-30